O4 ข้อมูลคณะกรรมการตรวจสอบและติดตามการบริหารงานตำรวจ (กต.ตร.) ของสถานีตำรวจ
อำนาจหน้าที่ของคณะกรรมการตรวจสอบและติดตามการบริหารงานตำรวจ (กต.ตร.) ของสถานีตำรวจ
- รับแนวทางและนโยบายการพัฒนาและการบริหารงานตำรวจ จากคณะกรรมการนโยบายตำรวจแห่งชาติ (ก.ต.ช.) ไปปฏิบัติเพื่อให้เกิดผล ตามนโยบาย
- ให้คำปรึกษาและเสนอแนะการปฏิบัติงานของสถานีตำรวจให้เป็นไปตามนโยบายของคณะกรรมการนโยบายตำรวจแห่งชาติ (ก.ต.ช.)
- ส่งเสริมให้มีการพัฒนาประสิทธิภาพการปฏิบัติงานของข้าราชการตำรวจและการบริหารงานตำรวจ
- ตรวจสอบ ติดตาม และประเมินผลการปฏิบัติงานของข้าราชการตำรวจในสถานีตำรวจให้เป็นไปตามนโยบายของคณะกรรมการนโยบายตำรวจแห่งชาติ (ก.ต.ช.)
- รับคำร้องเรียนของประชาชนเกี่ยวกับการปฏิบัติงานของข้าราชการตำรวจในสถานีตำรวจ และดำเนินการให้เป็นไปตามระเบียบคณะกรรมการนโยบายตำรวจแห่งชาติ (ก.ต.ช.) ว่าด้วยการรับคำร้องเรียนของประชาชนเกี่ยวกับ การปฏิบัติหน้าที่ของข้าราชการตำรวจ
- ให้ข้อมูลข่าวสารและเสนอปัญหาความเดือดร้อนและความต้องการของประชาชนในเขตพื้นที่
- ให้คำแนะนำและช่วยเหลือสนับสนุนการประชาสัมพันธ์งานของ สถานีตำรวจ
- แต่งตั้งคณะอนุกรรมการ คณะทำงาน หรือที่ปรึกษา เพื่อดำเนินการ อย่างใดอย่างหนึ่ง ตามที่ กต.ตร.สน./สภ. มอบหมาย
- รายงานผลการปฏิบัติงานให้คณะกรรมการนโยบายตำรวจแห่งชาติ (ก.ต.ช.) ทราบ ตามที่คณะกรรมการนโยบายตำรวจแห่งชาติ (ก.ต.ช.) กำหนด
- อำนาจหน้าที่อื่นตามที่คณะกรรมการนโยบายตำรวจแห่งชาติ (ก.ต.ช.) มอบหมาย
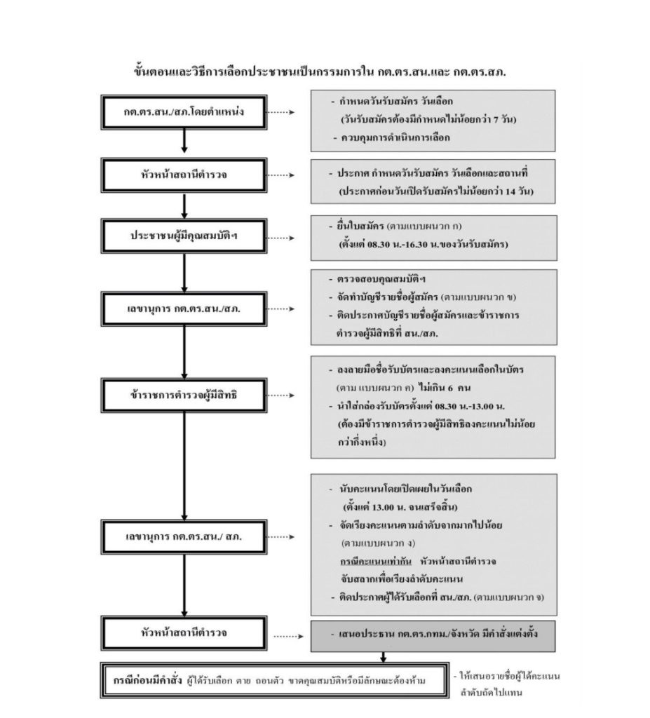
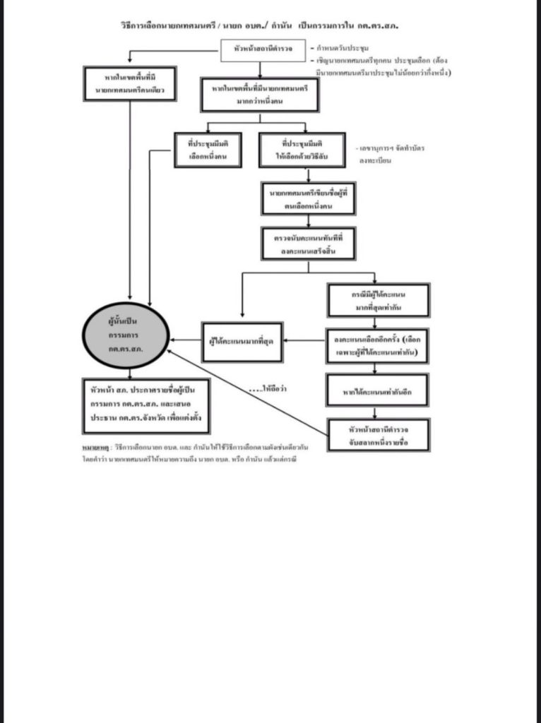
วิธีการสรรหาคณะกรรมการตรวจสอบและติดตามการบริหารงานตำรวจ สถานีตำรวจภูธร (กต.ตร.)
กต.ตร. จับมือ ตร.ปากพลี ร่วมจัดแข่งขันฟุตบอล ประจำเดือน มี.ค.68
เดือน มี.ค.68 นายกิตติพงษ์ สุขพูล ประธาน กต.ตร.สภ.ปากพลี พ.ต.อ.ณรงค์ศํกดิ์ วงศ์กาฬสินธุ์ ผกก.สภ.ปากพ
กต.ตร. พร้อม ตร.ปากพลี ร่วมประชุมคัดเลือก กต.ตร. ชุดใหม่
วันนี้ 7 ก.พ.68 เวลา 13.00 น. พ.ต.อ.ณรงค์ศักดิ์ วงศ์กาฬสินธุ์ ผกก.สภ.ปากพลี พ.ต.ท.ศุภชาติ พันธุมณิ ร
กต.ตร. พร้อม ตร.ปากพลี ร่วมประชุมหารือกับผู้ใหญ่บ้าน ประจำเดือน ม.ค.68
วันที่ 15 ม.ค.2568 กต.ตร.สภ.ปากพลี พร้อมชุด ชมส.สภ.ปากพลี ลงพื้นที่บ้านนอก ม.6 ต.ปากพลี อ.ปากพลี จว.
กต.ตร.สภ.ปากพลี พร้อม ตร.ปากพลี ตรวจเยี่ยมประชาชน เดือน ธ.ค.67
วันที่ 11 ธ.ค.2567 กต.ตร.สภ.ปากพลี พร้อมข้าราชการตำรวจปากพลี (ชุด ชมส.สภ.ปากพลี) ลงพื้นที่บ้านเกาะกา
กต.ตร.สภ.ปากพลี พร้อมตำรวจปากพลี ลงพื้นที่ตรวจเยี่ยมประชาชน เดือน พ.ย.67
วันที่ 6 พ.ย.2567 กต.ตร.สภ.ปากพลี พร้อมข้าราชการตำรวจปากพลี (ชุด ชมส.สภ.ปากพลี) ลงพื้นที่บ้านบุขนุน
กต.ตร. พร้อมตำรวจปากพลี ร่วมทำบุญตักบาตร เนื่องโอกาสวันตำรวจ 17 ตุลาคม 2567
เนื่องในโอกาส“วันตำรวจ” 17 ตุลาคม วันนี้ 17 ต.ค.67 เวลา 10.00 น. กต.ตร.สภ.ปากพลี พ.ต.อ.ณรงค์ศักดิ์ ว
กต.ตร. พร้อม ผกก.สภ.ปากพลี ตรวจเยี่ยมผู้ใต้บังคับบัญชา ประจำเดือน มี.ค.67
วันที่ 27 มีนาคม 2567 เวลา 13.00น. พ.ต.อ.ณรงค์ศักดิ์ วงศ์กาฬสินธุ์ ผกก.สภ.ปากพลี พร้อมด้วย นายประเ
คณะกรรม กต.ตร. ร่วมประชุมกับ ตร. ประจำเดือน ก.พ.67
เมื่อวันที่ 21 ก.พ.67 เวลา 10.30 น. พ.ต.อ.ณรงค์ศักดิ์ วงศ์กาฬสินธุ์ ผกก.สภ.ปากพลี ,นายประเดิม วังอา