O9 คู่มือการให้บริการประชาชน

คู่มือการให้บริการประชาชน ของสำนักงานตำรวจแห่งชาติ

พันธสัญาการให้บริการประชาชน ของสถานีตำรวจภูธรปากพลี

Infographic มาตรฐานการให้บริการประชาชน ของสถานีตำรวจภูธรปากพลี

การให้บริการงานธุรการและอำนวยการ ของสถานีตำรวจภูธรปากพลี

การให้บริการงานป้องกันปราบปราม ของสถานีตำรวจภูธรปากพลี

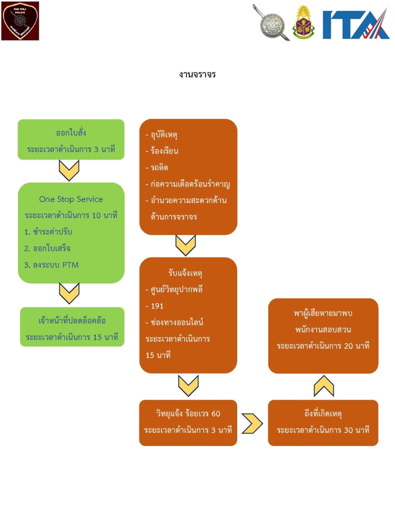
การให้บริการงานจราจร ของสถานีตำรวจภูธรปากพลี

การให้บริการงานสืบสวน ของสถานีตำรวจภูธรปากพลี

การให้บริการงานสอบสวน ของสถานีตำรวจภูธรปากพลี